安全评价

保标招标 > 安全评价 > 招标信息 > 【招标信息】广西广投燃气有限公司2025-2026年度管道燃气安全自闭阀集中采购等招标信息汇总

【招标信息】广西广投燃气有限公司2025-2026年度管道燃气安全自闭阀集中采购等招标信息汇总

· 2025-06-28

点击上方燃气头条可以订阅哦

原燃气爆炸公众号,专注燃气安全十二载,防微杜渐,居安思危,共建燃气志愿者交流平台,为燃气安全发展贡献一份力量!

1

燃气工程类

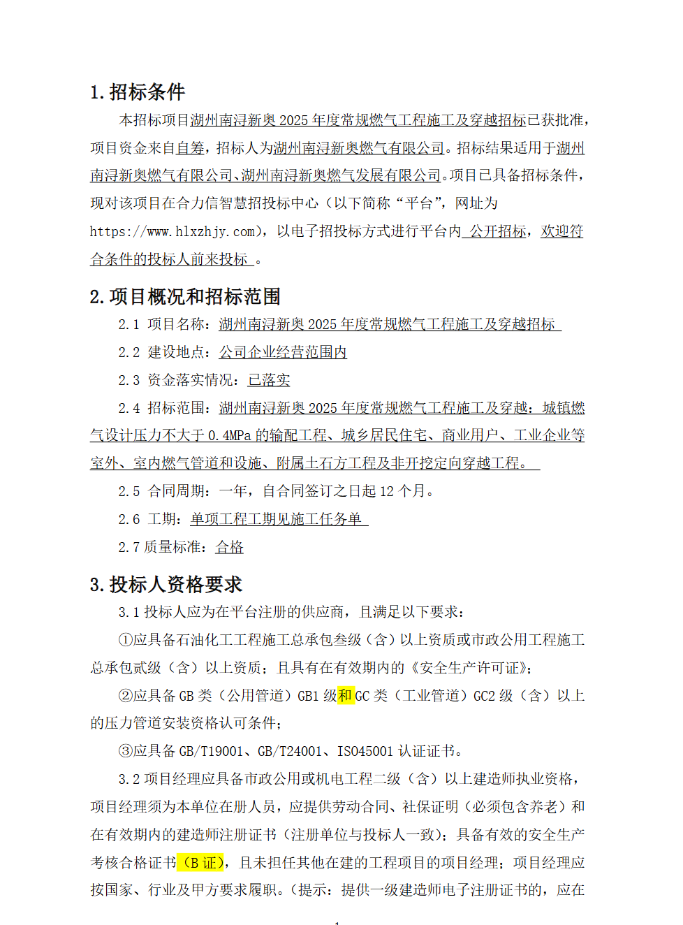
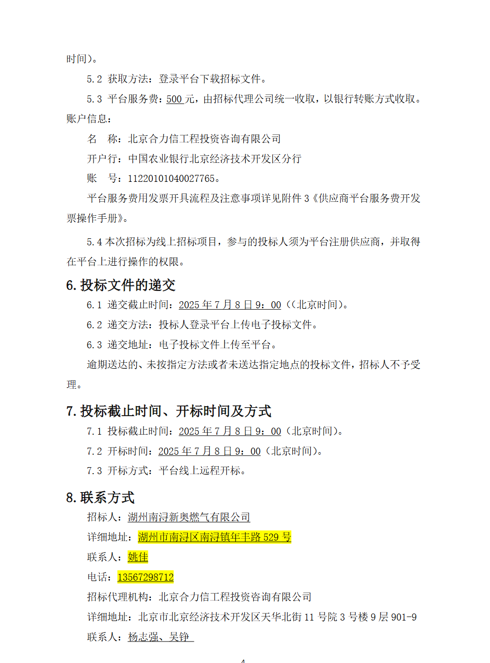
1.湖州南浔新奥2025年度常规燃气工程施工及穿越招标招标公告


左右滑动查看


招标人:湖州南浔新奥燃气有限公司


项目地点:公司企业经营范围内


来源:

中国招标投标公共服务平台(ctbpsp.com)


招标详情链接:

https://bulletin.cebpubservice.com/biddingBulletin/2025-06-26/16623756.html?time__2652=GqUxgD2WKiqxlxGghYG8%2BKdiKG%3DwAA%3Dq3x 

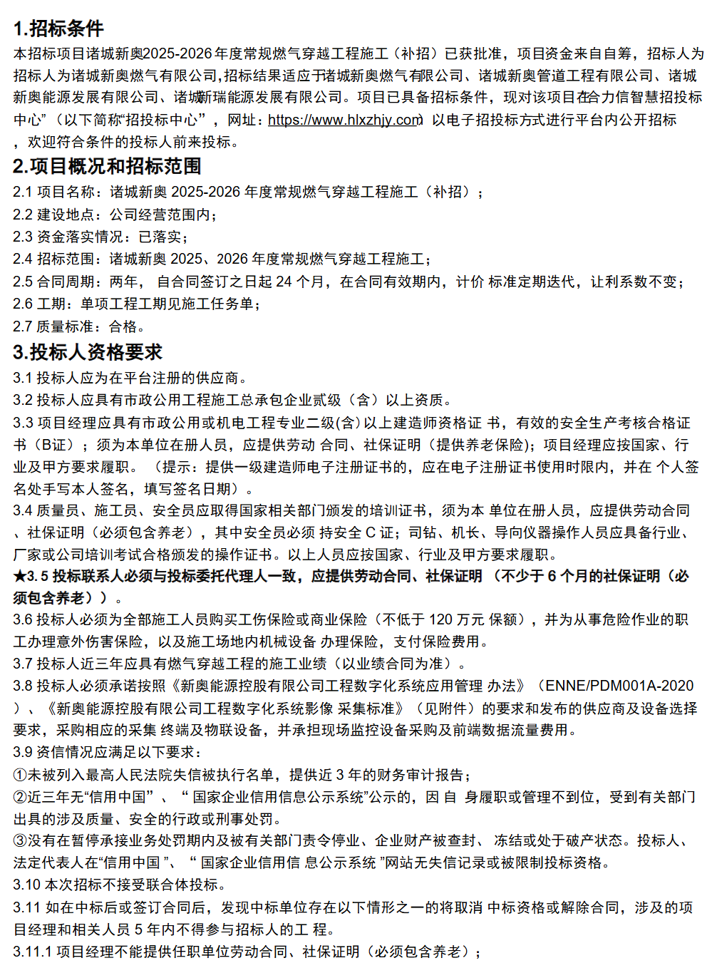
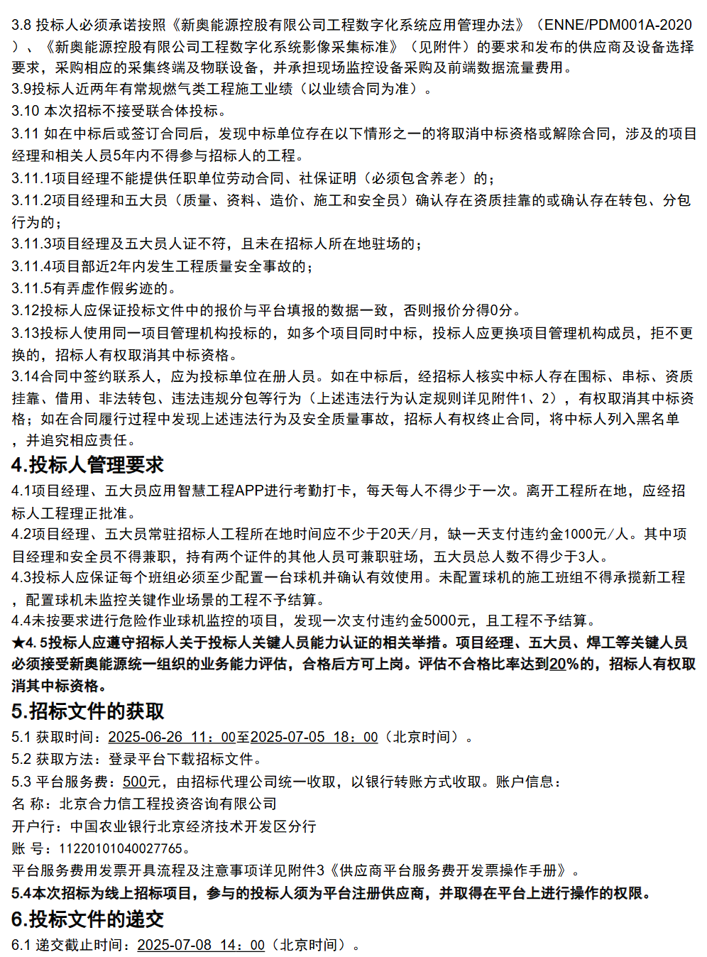
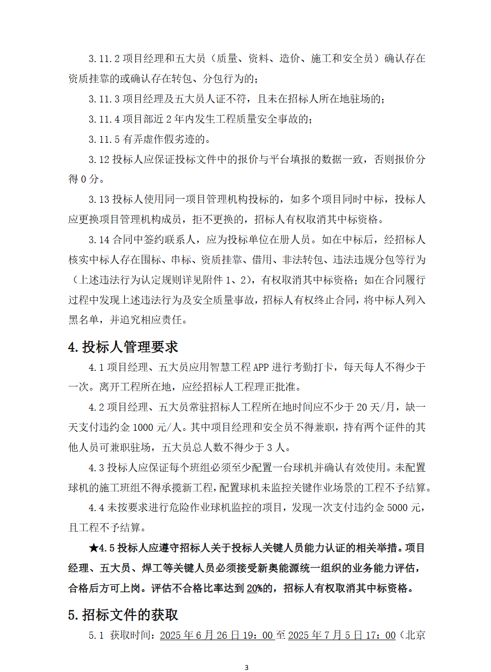
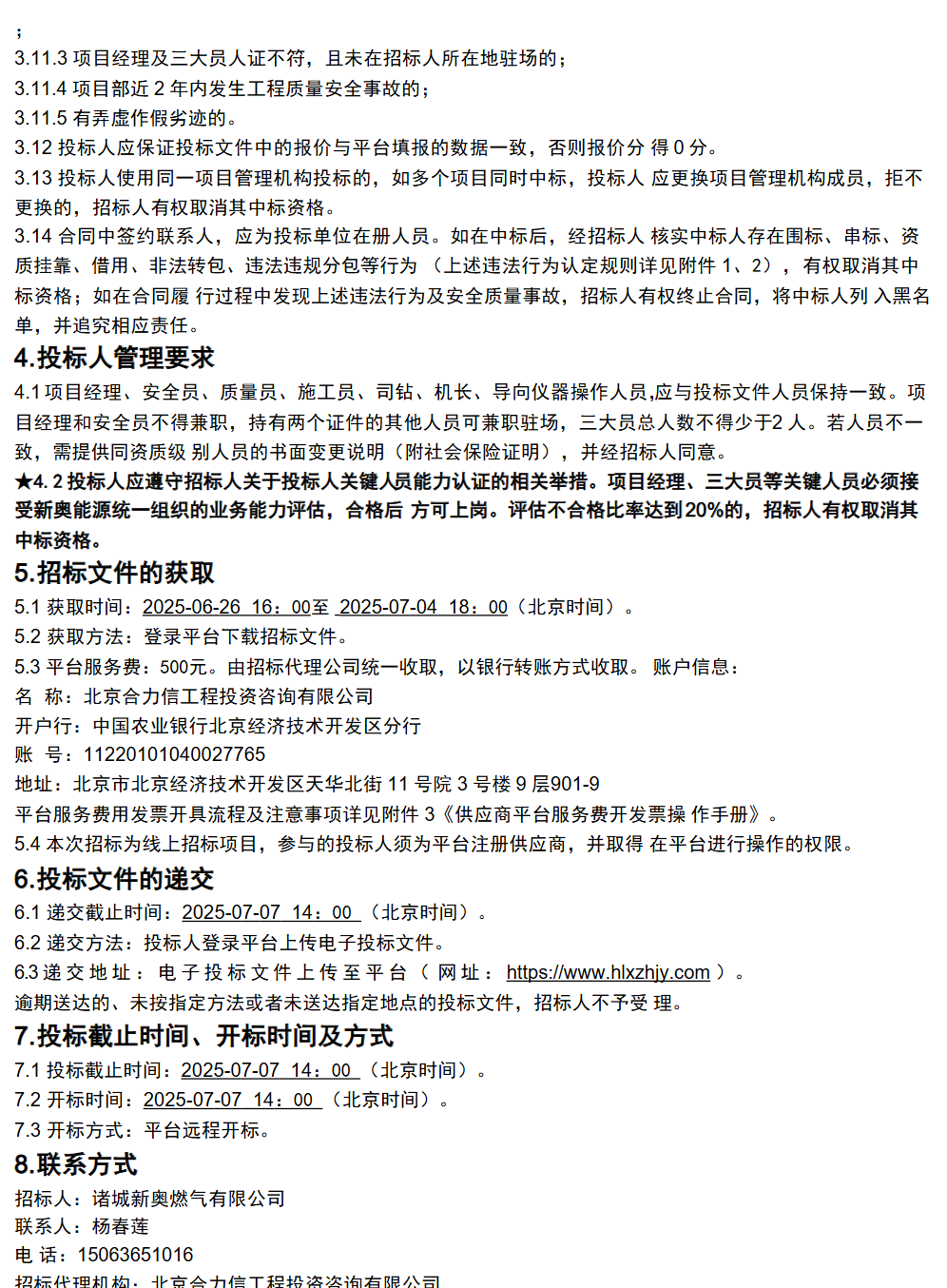
2.诸城新奥2025-2026 年度常规燃气穿越工程施工(补招)招标公告


左右滑动查看


招标人:诸城新奥燃气有限公司


项目地点:公司企业经营范围内


来源:

中国招标投标公共服务平台(ctbpsp.com)


招标详情链接:

https://bulletin.cebpubservice.com/biddingBulletin/2025-06-26/16619583.html?time__2652=CqAx2DBDRQi%3Dq405DIA2%3DxgnDuQvYqHF4D 

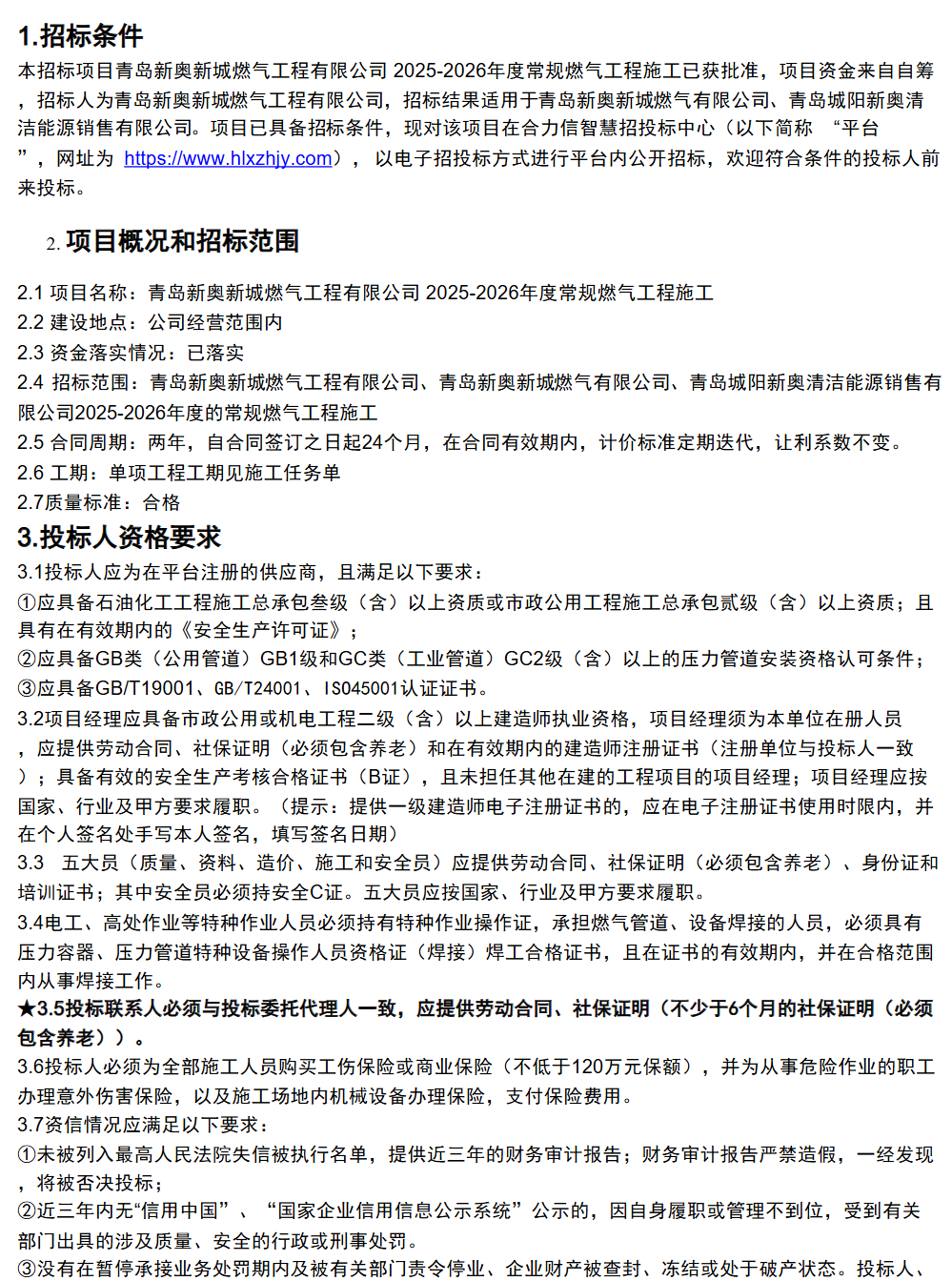
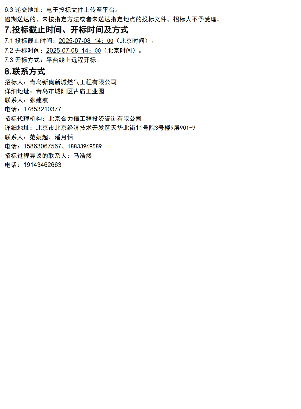
3.青岛新奥新城燃气工程有限公司 2025-2026年度常规燃气工程施工招标公告


左右滑动查看


招标人:青岛新奥新城燃气工程有限公司


项目地点:公司企业经营范围内


来源:

中国招标投标公共服务平台(ctbpsp.com)


招标详情链接:

https://bulletin.cebpubservice.com/biddingBulletin/2025-06-26/16613974.html?time__2652=CqmxnQiQwre05DIy4WTemTPQu%2FbWAeD

2

燃气设备类

1.广西广投燃气有限公司2025-2026年度管道燃气安全自闭阀集中采购项目询价比选采购


左右滑动查看


招标人:广西广投燃气有限公司


建设地点:广西广投燃气有限公司及所属企业所在地


来源:

中国招标投标公共服务平台(ctbpsp.com)


招标详情链接:

https://ctbpsp.com/#/bulletinDetail?uuid=49ff6a29-2eb6-4562-b37b-ce9495a043e1&inpvalue=%E7%87%83%E6%B0%94&dataSource=1&tenderAgency=

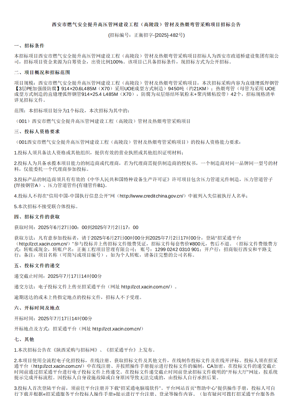
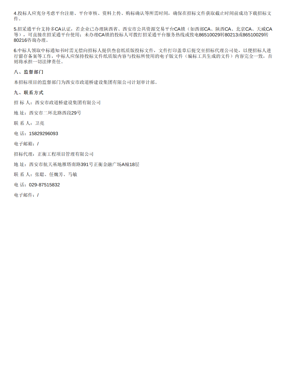
2.西安市燃气安全提升高压管网建设工程(高陵段)管材及热煨弯管采购项目招标公告


左右滑动查看


招标人:西安市政道桥建设集团有限公司


来源:

中国招标投标公共服务平台(ctbpsp.com)


招标详情链接:

https://ctbpsp.com/#/bulletinDetail?uuid=eda76818-e19b-41a0-ad7e-84f02d4155f5&inpvalue=%E7%87%83%E6%B0%94&dataSource=1&tenderAgency=

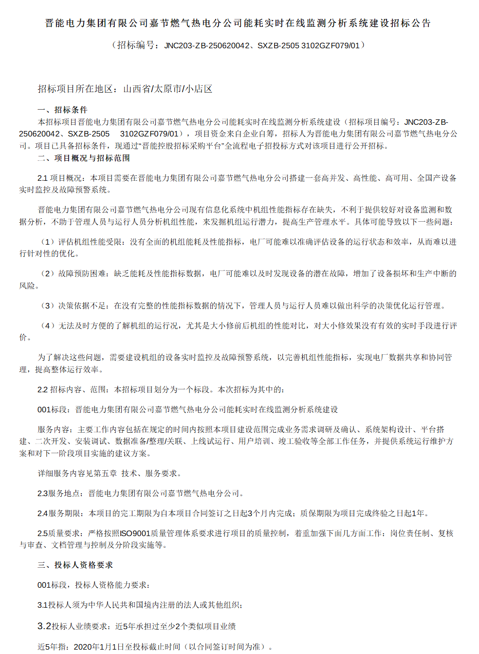
3.晋能电力集团有限公司嘉节燃气热电分公司能耗实时在线监测分析系统建设招标公告


左右滑动查看

招标人:晋能电力集团有限公司嘉节燃气热电分公司


项目地点:山西省太原市小店区


来源:

中国招标投标公共服务平台(ctbpsp.com)


招标详情链接:

https://ctbpsp.com/#/


尊贵的用户您好,以上正文后半部分为隐藏内容,完整详情请咨询客服:18995537323(同微信)

更多商机详见官网:https://www.gov-bid.com/ <-------点击跳转至官网

文章推荐:

(安全预评价)利用熔融还原技术处理工业固废项目[qt2025060158]-采购公告

河南省洛阳市交通事业发展中心南京至洛阳高速公路(汝阳至伊川段)改扩建工程两阶段设计审查、地勘验收、安全评价项目招标公告

管网华中兰郑长成品油管道武汉输油站搬迁工程地震安全性评价服务项目-非招标公告

7月贵州金瑞锰渣库安全现状评价服务采购

更多商机查看,下载保标APP

扫码关注小程序,获取商机更容易